新闻详情

209项!2022年大数据产业发展试点示范项目名单公布

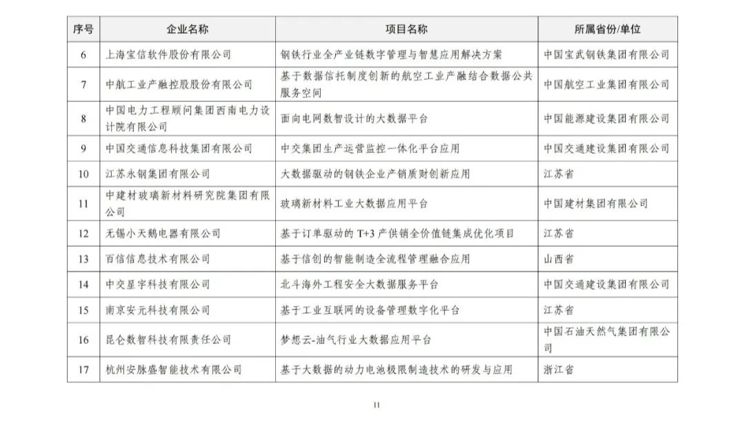
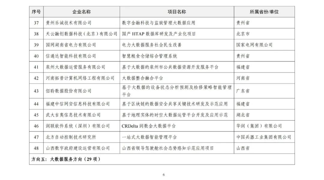
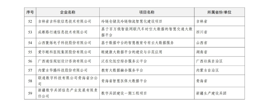
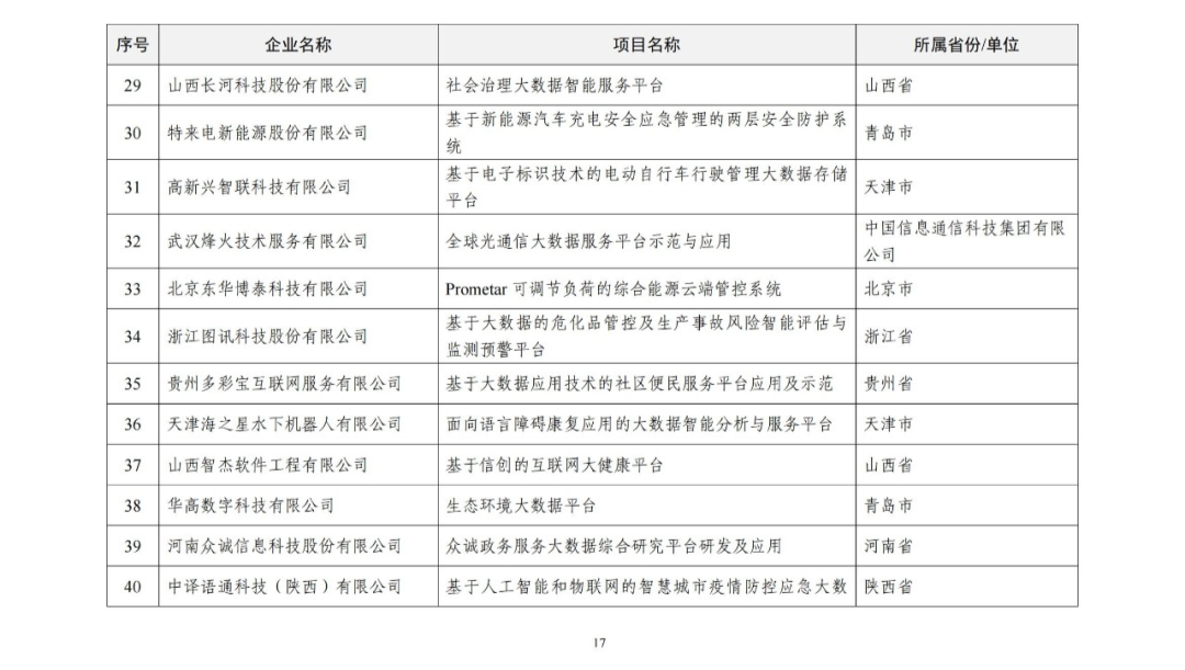
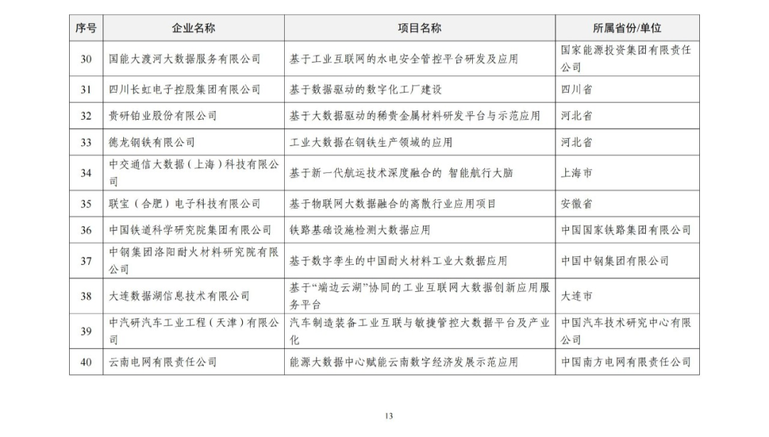
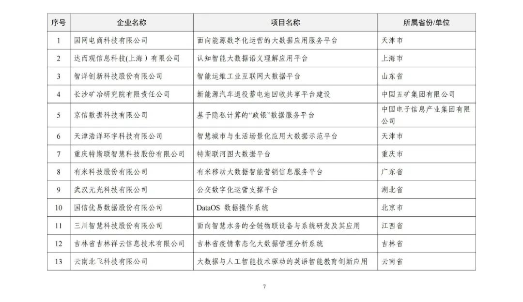
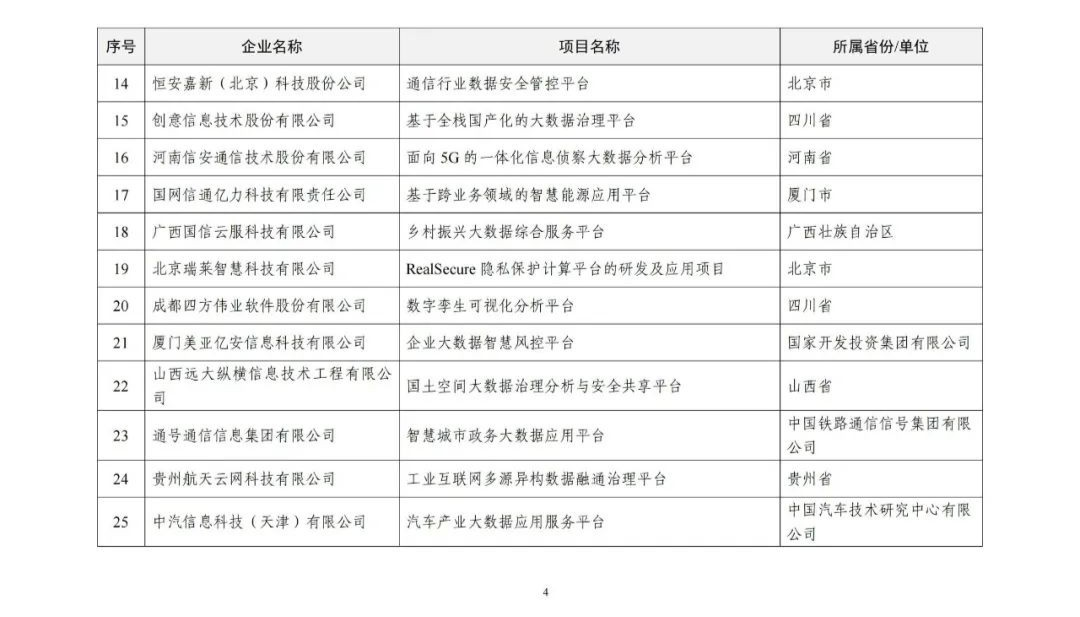
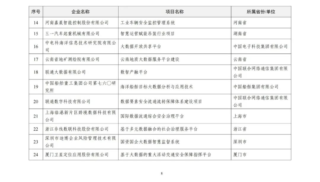
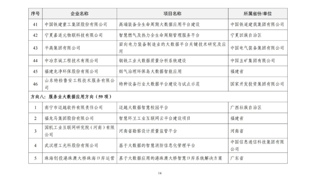
2022年8月8日,工业和信息化部公布了2022年大数据产业发展试点示范项目名单。为加快培育数据要素市场,夯实产业发展基础,提升产业供给能力和行业赋能效应,工业和信息化部于2022年4月组织开展2022年大数据产业发展试点示范项目申报工作。此次公布的名单共包含209项全国试点示范项目,涉及数据要素市场培育、大数据重点产品和服务、行业大数据应用3大领域8个方向。

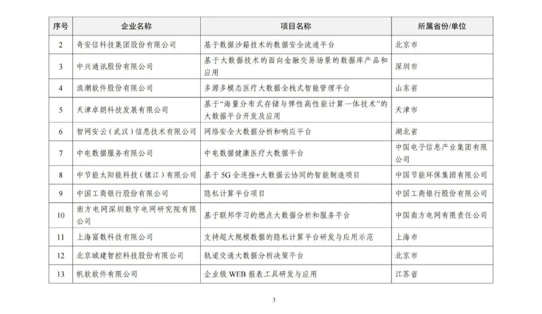
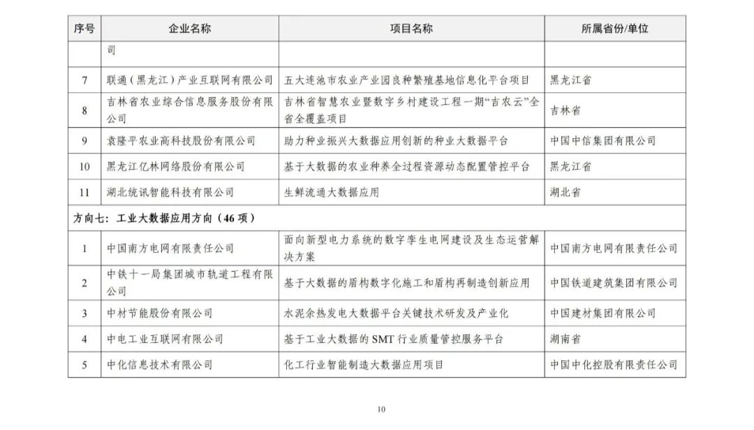
从领域细分方向来看,数据管理能力提升方向6 项、数据交易流通方向6 项、数据要素服务生态培育方向4 项、大数据重点产品方向48 项、大数据服务方向29 项、农业大数据应用方向11 项、工业大数据应用方向46 项、服务业大数据应用方向59 项。



图片

图片

图片

图片

图片

图片

图片

图片

图片

图片

图片

图片

图片

图片

图片

图片

图片

图片

图片



来源:工业和信息化部



*声明:本文系转载,是用于学习教育使用之目的。若有错误或侵害权利人权益,请留言,我们将及时更正、删除,谢谢。